Pagina 1 van 2

#wannasee

#case: Vercalo

Van waterontharder tot merk met karakter.

Vercalo is geen klassiek “campagne-merk”. Het is een technisch product in een competitieve markt, met verschillende doelgroepen: installateurs, architecten, studiebureaus.

Geen grote marketingstunts. Wel strategische keuzes, stap voor stap, die samen één helder merkverhaal vormen.

https://storage.tally.so/be1dd624-3d80-4673-a7b1-f271139345f3/Schermafbeelding-2025-12-23-om-08.25.21.png

Vercalo vraagt

#1 — Meer dan techniek Hoe maken we van een functioneel product een herkenbaar merk?

#2 — Consistentie over alle dragers Hoe zorgen we dat alles klopt - van catalogus tot beurswand, van LinkedIn tot Install Day?

#3 — Verschillende doelgroepen, één merk Hoe spreken we installateurs, architecten en studiebureaus elk op hun niveau aan, zonder het merk te versnipperen?

#4 — Top-of-mind blijven Hoe blijven we zichtbaar in een markt waar aankoopmomenten niet dagelijks gebeuren?

🧠 think

We startten bij de basis: het merk zelf.

Rebranding

We pimpten het bestaande logo en legden duidelijke keuzes vast in:

• Typografie
• Kleurgebruik
• Grafische stijl
https://storage.tally.so/dd5c86b1-0a2f-4f86-9c77-854aee9aed34/Schermafbeelding-2025-12-22-om-18.27.18.png
https://storage.tally.so/95adfa75-62aa-4fcf-8004-9bac111f98a9/Schermafbeelding-2025-12-22-om-18.27.26.png
https://storage.tally.so/f9221666-b585-4feb-b1f2-ac9cc5536d5e/Schermafbeelding-2025-12-23-om-08.18.42.png

Geen radicale breuk, wel een strakkere, professionelere uitstraling — herkenbaar en schaalbaar

Enter: Johny💧

Om het merk meer karakter en herkenning te geven, introduceerden we een mascotte: Johny, de druppel.

Johny is een visueel anker dat technische info verteerbaar maakt, campagnes verbindt en het merk menselijker maakt, online én offline.

https://storage.tally.so/137fe27e-130f-4e0f-b11f-db7a41d58bc5/giiif.gif

🎨 check

In de checkfase toetsten we elke nieuwe toepassing aan de bestaande merkbasis: klopt dit visueel, inhoudelijk én strategisch met waar Vercalo voor staat?

Zo groeide de identiteit van Vercalo gelaagd.

Vercalo premium edition

Bij de launch van MX1 Pure, een high-end waterontharder, brachten we nuance aan in de branding:

We kozen bewust voor donkerdere, rijkere kleuren, meer contrast en strakkere beeldtaal. Zonder het merk te vervreemden.

Het resultaat: premium uitstraling die klopt met het product én de doelgroep.

https://storage.tally.so/74fce15c-3819-4a52-9e25-3b7da11db5d0/Schermafbeelding-2025-12-23-om-08.53.21.png

🚀 do

Doorheen de jaren vertaalden we strategie naar concrete output, telkens afgestemd op doel, doelgroep en moment.
1. Catalogi & folders

We ontwikkelden verschillende brochures en catalogi in de huisstijl, inzetbaar:

• In verkooppunten
• Op beurzen
• Door sales

Heldere info, technisch sterk en visueel toegankelijk.

https://storage.tally.so/5e17519e-be47-41d8-ab29-c9654198944a/Schermafbeelding-2025-12-23-om-12.08.59.png
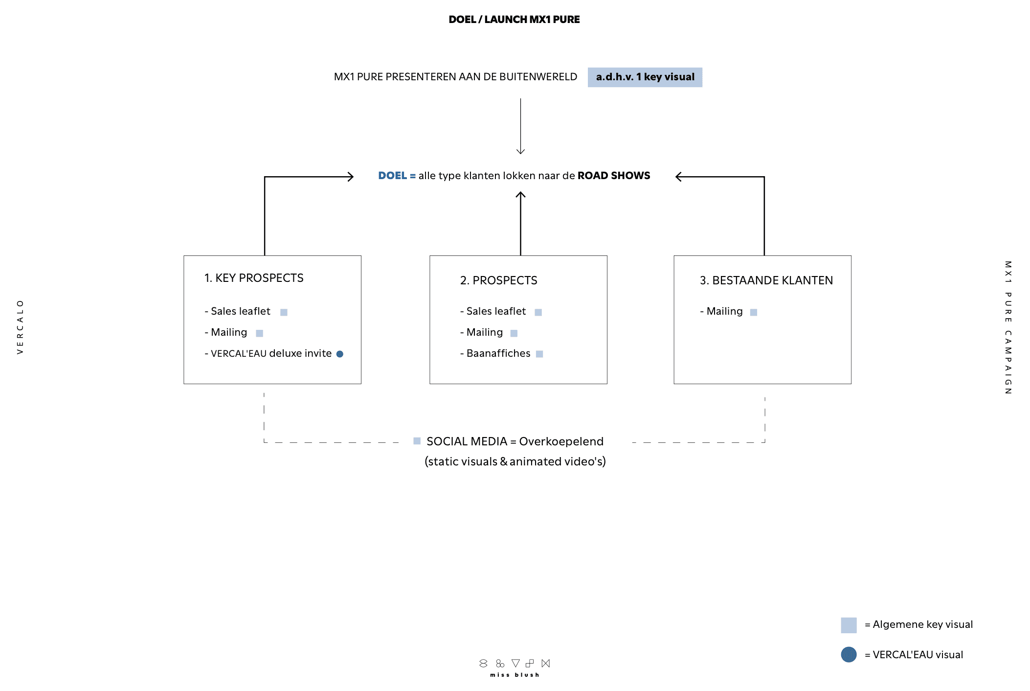
2. Productlaunch: MX1 Pure

Voor de lancering van MX1 Pure zetten we een volledig traject op. Met als doel alle type klanten naar Road Shows te krijgen.

https://storage.tally.so/4e4d705e-3cfe-4303-9e13-a22c6acd7081/Schermafbeelding-2025-12-23-om-10.08.52.png
https://storage.tally.so/c5894048-5108-4a00-8d90-9554aec13556/Leaflet_MX1PURE-1-.jpg

We ontwikkelenden:

• Productshoot
• Launchvideo
• Online teasers
• Aangepaste brochure

De launchvideo werd onthuld tijdens de Install Day (B2B beurs) en ondersteund met online content — één verhaal, meerdere touchpoints.

https://storage.tally.so/c26146f3-f269-499f-abc5-20dba05035d4/Schermafbeelding-2025-12-23-om-10.46.41.png
(1) MX1 Pure Brochure
https://storage.tally.so/28af3c7e-dc04-4109-9adc-bab252666867/emailbanner_installday-zonderlogo-.jpg
(3) E-mailbanner
https://storage.tally.so/ff27680b-5f9f-4e2a-a80e-a151fd265fb9/Schermafbeelding-2025-12-23-om-08.51.32.png
(2) Vercal'eau luxe invite
https://storage.tally.so/45361300-7a70-4729-a2b6-6c906094acb9/Schermafbeelding-2025-12-23-om-10.48.54.png
(4) Storyboard launchvideo
https://storage.tally.so/3c4653aa-d326-49ca-897c-1057af73a7dd/mx1klein.gif
3. Subbranding: Smart Connect

Voor de Smart Connect, de domotica-oplossing die eindklanten inzicht geeft in hun waterontharder, ontwikkelden we een aparte subbranding:

• Naamgeving
• Iconenset
• Visuals
• Animaties voor online gebruik
https://storage.tally.so/dbd0de02-68e6-43ea-9b24-1df1ff32f1c5/sc.gif
4. Contentplan

Vercalo post consistent, maar bewust minimaal. Het doel van social media is voor Vercalo: zichtbaar blijven, vertrouwen opbouwen, expertise tonen.

• Op Facebook ligt de focus op installateurs • Op LinkedIn ligt de focus op architecten en studiebureaus
Er worden thema's uitgestippeld zodat er een gezonde contentmix is van: • Expertise & productkennis
• Commerciële aankondigingen
• Employer branding: de gezichten achter Vercalo
• Seizoensmomenten (kerst, nieuwjaar, Dag van de Loodgieter, Halloween…)
https://storage.tally.so/5785f938-217d-442e-a287-1471c3255a33/Schermafbeelding-2025-12-23-om-11.32.29.png

Johny speelt hierbij een belangrijke rol, vaak via AI-gegenereerde visuals die ook doorgetrokken worden naar e-mailbanners en andere communicatie.

https://storage.tally.so/fd8e31d3-ef6b-4f4f-9983-47836736f076/Vercalo_Halloween-visual_okt25_V2.png
https://storage.tally.so/bfea16ed-285e-4f03-9a44-50a8788ea9b3/gifpasen.gif
https://storage.tally.so/77337a12-a758-48a1-b6e5-ac83f0e1aed7/kerstgif.gif
5. Sales-campagnes met slim excuus
We bedachten doorheen de jaren verschillende acties die sales een concrete reden geven om langs te gaan bij installateurs.
Voor dag van de loodgieter werkten we vorig jaar een actie uit waarbij wegwerp-oordopjes werden uitgedeeld samen met een QR-code. Via deze code kon je deelnemen aan een online give-away. Hiermee wouden we tracking verhogen en een voet binnen hebben bij installateurs
https://storage.tally.so/b17e0f17-d355-420a-888f-85a14659b4bb/kaartje.png
6. Beurzen & events

Voor beurzen ontwierpen we:

• Beurswanden
• Productinformatiepanelen
• Visuele storytelling met Johny

Helder, technisch en overzichtelijk.

https://storage.tally.so/54f8e42a-331f-47e4-8966-35a7c69f25a6/20251016_134743.jpg

We💧 Vercalo

Vercalo bewijst dat je met een consistente basis, slimme momenten en een herkenbaar gezicht (👋 Johny) relevant blijft. Ook in een technische markt.

jaaaa, dit wil ik ook!

wat is je naam?

wat is je bedrijf?

hoe mag wanna je bereiken?

hoe mag wanna je bereiken?
Untitled checkboxes field